令和7年度入試過去問題 一般入試(英語 問題)(1ページ目)|水戸葵陵高等学校の入試過去問

みときりょうこうとうがっこう

水戸葵陵高等学校

(高等学校 /私立 /共学 /茨城県水戸市) >>お気に入りに追加する

パンフをもらおう

※ 資料・送料とも無料

入試過去問題一覧へ

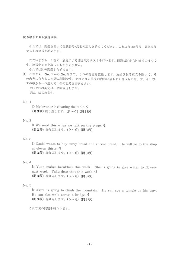
令和7年度入試過去問題 一般入試[1/15]

※掲載している入試過去問題の画像は全て、各学校の了承を得て掲載しております。
 掲載されている全ての画像の無断複製、利用を禁じます。

ページの先頭へ

所在地/問い合わせ先

所在地
〒310-0851 茨城県 水戸市千波町2369-3
TEL.029-243-7718 
029-243-7750(募集室直通) 
FAX.029-244-5471 
ホームページ
https://www.kiryo.ac.jp/
交通アクセス
・JR
常磐線水戸駅北口から水戸葵陵高校入口バス停下車、徒歩5分
・常磐自動車道
水戸ICより国道50号を水戸市街地方面へ15分
サントル千波から千波湖・水戸駅方面へ5分

水戸葵陵高等学校の資料をもらおう

パンフをもらおう

※資料・送料とも無料

株式会社JSコーポレーション 代表取締役社長 米田英一